← Back to all articles

Caffeine for Strength Athletes: The Complete Evidence-Based Guide

2026-03-15 · 7 min read

Get the Jacked App

Use adaptive progression + fatigue management so this strategy is applied consistently, not guessed.

𝕏fin
← Previous

Caffeine and Pre-Workout: What Science Actually Says in 2026

Next →

Building Muscle on a Budget: The Science of Cheap Protein Sources

Caffeine is the most widely used performance-enhancing substance in sports, and for good reason. It works, it's cheap, and it's socially acceptable. But how exactly does it impact strength performance, and what's the optimal way to use it? This guide breaks down the science and provides practical protocols for strength athletes.

The Science: How Caffeine Enhances Strength Performance

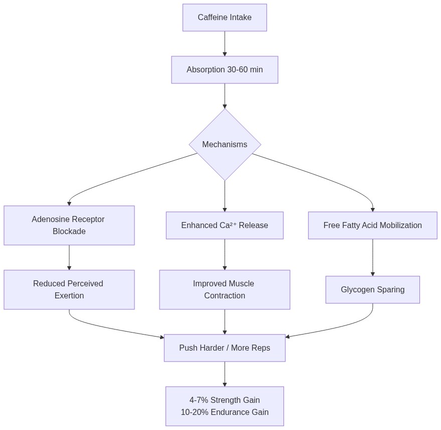
Caffeine's ergogenic effects stem from multiple mechanisms working in concert. The primary pathway is adenosine receptor antagonism—caffeine blocks adenosine receptors in the brain, reducing the perception of effort and fatigue. This allows you to push harder without feeling like you're working as hard.

Beyond central nervous system stimulation, caffeine also enhances calcium release in muscle fibers, improving contractile force. It also mobilizes free fatty acids, potentially sparing glycogen during longer sessions. For strength athletes, the combination means you can lift more weight, do more reps, or both.

Diagram

What the Research Shows

Meta-analyses consistently show caffeine improves strength performance by approximately 4-7%, with even larger effects on muscular endurance—sometimes exceeding 15% improvement in total reps completed. A 2024 meta-analysis examining caffeine's effects on maximal strength found statistically significant improvements across multiple studies, with the magnitude depending on dosage, training status, and whether subjects were habitual users.

Recent research from 2024-2025 has refined our understanding. Studies now show caffeine's benefits aren't limited to endurance—it directly enhances force production and power output. The effect appears consistent across different populations, from trained athletes to recreational lifters, though trained individuals may see slightly smaller relative gains due to adaptation.

Optimal Dosing for Strength Athletes

The sweet spot for most people falls between 3-6 mg per kilogram of body weight. For an 80kg (176lb) athlete, that's 240-480mg of caffeine—roughly 2-5 cups of coffee, depending on brewing method.

Timing matters: Peak blood concentrations occur 30-60 minutes after ingestion. Take your dose 30-45 minutes before training for optimal effect. Some athletes prefer 60 minutes to account for individual variation in absorption.

The ceiling effect: Beyond 6 mg/kg, additional caffeine provides minimal benefit while dramatically increasing side effects. Most research shows 3-4 mg/kg is sufficient for most athletes—more isn't better.

Individual factors matter enormously. Genetics (specifically CYP1A2 enzyme variants) determine how quickly you metabolize caffeine. Some people are fast metabolizers who need higher doses; others are slow metabolizers who get jittery from small amounts. Start low, assess your response, and adjust accordingly.

Caffeine and Different Types of Strength Work

Caffeine's effects vary depending on what type of strength work you're doing:

Maximal Strength (1RM attempts): The evidence here is positive but more modest. Caffeine helps you recruit more motor units, potentially adding a few percentage points to your best lifts. The effect is more pronounced in untrained individuals; trained lifters may notice less difference due to neural adaptation.

Power Output (explosive movements): Research shows meaningful improvements in jump height, throwing velocity, and explosive concentric force. This makes caffeine particularly useful for athletes whose sports require power production.

Muscular Endurance (higher rep sets): This is where caffeine shines brightest. Studies consistently show 10-20% more reps at a given load. If your training involves sets of 8+ reps, caffeine provides a significant advantage.

Exercise Type Variation: Upper body exercises tend to show slightly larger ergogenic effects than lower body. The reasons aren't fully understood but may relate to muscle mass involved and central vs. peripheral contributions.

Habitual Use: The Tolerance Problem

Here's the inconvenient truth: regular caffeine consumption reduces its ergogenic benefits. Habitual users (defined in research as those consuming roughly 100-200mg+ daily) show blunted responses compared to non-habitual users.

The tolerance mechanism: Chronic caffeine intake leads to upregulation of adenosine receptors and changes in neurotransmitter systems. Your body adapts to the constant blockade, so when you take caffeine pre-workout, less of the effect "surprises" your system.

Does it still work? Debated. Some research suggests habitual users still benefit, just less dramatically. Other studies show near-complete tolerance at high daily doses. The consensus: if you use caffeine daily, you'll get less benefit from it as a workout aid than someone who uses it sparingly.

Strategies if you use caffeine regularly:

  • Cycling: Take 1-2 weeks off every 4-8 weeks to reset tolerance
  • Tolerance breaks: Even 3-4 days off can partially restore sensitivity
  • Lower daily dose: Reducing habitual intake to <100mg may preserve some ergogenic effect
  • Strategic use: Reserve caffeine for key sessions—PR attempts, competition, your most important training days

Practical Considerations

Forms and Absorption

  • Coffee: Convenient, ~95mg per shot of espresso or ~80-120mg per 8oz brewed. Absorption is slightly slower due to other compounds.
  • Pre-workout supplements: Often combine caffeine with other ingredients. Check actual caffeine content—some marketing claims are exaggerated.
  • Pure caffeine powder/tablets: Most cost-effective, precise dosing. Start with tiny amounts to calibrate your response.
  • Energy drinks: Generally effective but watch sugar and other stimulants.

Side Effects

Common issues include:

  • Jitters and nervousness (often dose-related)
  • Anxiety, especially in sensitive individuals
  • Gastrointestinal distress
  • Increased heart rate
  • Headaches (usually during withdrawal periods)

Most side effects are dose-dependent. If you experience them, reduce your dose.

Sleep: The Critical Tradeoff

Using caffeine too late in the day impairs sleep quality, and poor sleep destroys recovery, strength gains, and muscle protein synthesis. This is the biggest practical concern for athletes.

Cut off caffeine at least 6-8 hours before bed. For most people, that means no caffeine after 2-3 PM if you sleep at 10 PM. The half-life of caffeine is ~5-6 hours, so even afternoon consumption affects nighttime sleep.

Supplement Stacking

Caffeine plays well with several common supplements:

  • Creatine: No interaction, different mechanisms. Stack freely.
  • Beta-alanine: Also different pathways. The tingling from beta-alanine may mask some caffeine jitters.
  • Citrulline: Good combination for training intensity.
  • Other stimulants: Be cautious—stacking multiple stimulants increases side effect risk.

Recommendations for Strength Athletes

Who Should Use Caffeine

  • Athletes training for hypertrophy or endurance (higher rep ranges)
  • Those seeking power output improvements
  • People who don't consume caffeine regularly (will get maximum effect)
  • Those without anxiety or sleep issues

Who Should Limit or Avoid

  • Individuals with anxiety disorders or caffeine-induced anxiety
  • People with heart conditions (consult a physician)
  • Those with poor sleep or who train late in the day
  • Habitual users who don't want to cycle off

Sample Protocols

For occasional users (most effective):

  • 3-4 mg/kg 30-45 minutes before training
  • Use 2-3 times per week for key sessions

For habitual users wanting to maximize effect:

  • Cycle: 4 weeks on (100mg daily), 1 week off
  • During on-weeks, use 4-6 mg/kg only on training days
  • During off-weeks, assess if you still want daily caffeine

For competition preparation:

  • Test your protocol in training first
  • Use the same dose and timing every session
  • Have caffeine available for competition day (many sports allow it)

Bottom Line

Caffeine works. It measurably improves strength, power, and especially endurance. The optimal dose is 3-4 mg/kg, taken 30-45 minutes pre-workout. If you're a habitual user, cycle off periodically to maintain sensitivity. The biggest risk isn't in the gym—it's to your sleep. Respect that tradeoff, and caffeine can be a genuinely useful tool in your strength training arsenal.

Related Articles

Creatine for Strength Athletes: The Complete Evidence-Based Guide

Omega-3 Fatty Acids for Strength Athletes: The Complete Science

Vitamin C for Strength Athletes: The Complete Evidence-Based Guide

Caffeine and Pre-Workout: What Science Actually Says in 2026

Ready to apply this in the gym?

Open Jacked and get an adaptive hypertrophy plan with progression and fatigue management built in.

📱 Also available:

Open Jacked

Adaptive hypertrophy programming with progression + fatigue management.